- 预付定金
- 全额付款
★2-10人团/报名后与客服二次确认再购买大交通
★2-10人团/报名后与客服二次确认再购买大交通





















详细行程
特别说明:根据季节、天气、交通、景区限流等情况,我司在不减少景点的前提下有权调整景点游览的先后顺序,以保证各位贵宾行程完整!请报名前仔细阅读并知悉!
向上滑动阅览

☉活动时间(2人成行,集合日前7天内报名询位):
优惠期:11月10日-12月08日之间
成人2199元/人,儿童1299元/人
2晚农家院单房差:200元/人
第1期:2025年11月18日—2025年11月22日
第2期:2025年11月25日—2025年11月29日
第3期:2025年11月29日—2025年12月03日
第4期:2025年12月02日—2025年12月06日
第5期:2025年12月06日—2025年12月10日
正价期:12月09日-12月22日之间排期
成人2399元/人,儿童1399元/人
2晚农家院单房差:200元/人
第6期:2025年12月09日—2025年12月13日
第7期:2025年12月13日—2025年12月17日
第8期:2025年12月16日—2025年12月20日
第9期:2025年12月20日—2025年12月24日
圣诞元旦期:12月23—1月2日之间排期
成人2799元/人,儿童1599元/人
2晚农家院单房差:300元/人
第10期:2025年12月23日—2025年12月27日
第11期:2025年12月27日—2025年12月31日
第12期:2025年12月30日—2026年01月03日
正价期:1月3日—2月10日之间
成人2399元/人,儿童1399元/人
2晚农家院单房差:200元/人
第13期:2025年12月03日—2026年01月07日
第14期:2026年01月06日—2026年01月10日
第15期:2026年01月10日—2026年01月14日
第16期:2026年01月13日—2026年01月17日
第17期:2026年01月17日—2026年01月21日
第18期:2026年01月20日—2026年01月24日
第19期:2026年01月24日—2026年01月28日
第20期:2026年01月27日—2026年01月31日
第21期:2026年01月31日—2025年02月04日
第22期:2026年02月03日—2025年02月07日
第23期:2025年02月07日—2025年02月11日
第24期:2025年02月10日—2025年02月14日
春节期:2月14日—2月23日之间排期
成人2799元/人,儿童1599元/人
2晚农家院单房差:300元/人
第25期:2025年02月14日—2025年02月18日
第26期:2025年02月17日—2025年02月21日
第27期:2025年02月21日—2025年02月25日
正价期:2月24日—2月28日之间排期
成人2399元/人,儿童1399元/人
2晚农家院单房差:200元/人
第28期:2025年02月24日—2025年02月28日
第29期:2025年02月28日—2025年03月04日
优惠期:3月01日—3月10日之间排期
成人2199元/人,儿童1199元/人
单房差:200元/人
第30期:2025年03月01日—2025年03月05日
第31期:2025年03月04日—2025年03月08日
第32期:2025年03月06日—2025年03月10日
第33期:2025年03月08日—2025年03月12日
☉报名条件:
6-69周岁身体健康的深度游爱好者,70周岁(含)以上老年人预订出行需确保身体健康适宜旅游并出示二级甲等以上医院开具的健康证明,并有18周岁以上59周岁以下直系亲属全程陪同出行。
☉集合地点:
第1天出发日,因去漠河火车时间不固定,可能因票紧张情况出中午12左右车前往漠河,请于当天上午11点之前抵达哈尔滨。
☉散团地点:
第5天哈尔滨散团,返程建议预订15:30后航班或14:00后的火车。
☉活动费用:
备注:
1、单房差为1晚北红村农家院标间+1晚北极村农家院标间(1大1小报名,儿童必须补单房差)。
2、身高1.2米以下,为儿童价格(不含门票、不含酒店床位、早餐及哈尔滨到漠河往返火车卧铺);
包含车位费以及赠送项目,超高如产生门票、火车卧铺票需自理。
新队友价:¥参考以上执行价
「首次参加活动」
儿童价:¥参考以上执行价
「首次参加活动」
老队友价 :¥基础价上优减100/人
「参加过活动 | 老队友推荐」
会员价:¥基础价上优减200/人
「付费办理-仅限本人 | 199/人/年」
报名咨询
01

02

费用包含
一、全程车费:包含油费、过路过桥费用及司机食宿(全部为SUV或商务车出行,根据人数安排车辆,SUV每车4人,商务车每车人数不超过10人,小车出行, 后备箱空间有限请携带小于24寸及以下的行李箱)
二、火车票:成人包含哈尔滨往返漠河火车卧铺硬卧票,(不保证任何车次、时间、席位,以具体出票为准)请集合当天12点之前抵达哈尔滨站,因旺季火车票紧张,建议提前15天以上报名,15天以内报名请现寻客服是否有票。
三、全程住宿费:
第一晚,哈尔滨-漠河火车卧铺
第二晚,北红村农家院/宾馆双人标间,独立卫浴
第三晚,北极村农家院/宾馆双人标间,独立卫浴
第四晚,漠河-哈尔滨火车卧铺
四、全程门票费:(北极村门票、圣诞村门票、龙江第一湾+乌苏里浅滩+环保车)
五、早餐:(北红村早餐、北极村早餐)
六、全程优质司机兼职领队
【赠送项目】
1、东北特色马拉爬犁体验(每年12月初至2月下旬雪量达到标准后赠送体验)
2、赠送30万保额旅游意外险,200万保额旅行社责任险
备注:赠送项目因天气、交通、政策等非人为原因或游客自身原因不体验,导致赠送项目无法赠送体验的,不退费
个人自理费用
1、大交通:到东北的往返大交通自理,提早订机票会便宜很多。
2、正餐:全程午晚餐不含,北方吃饭相对便宜,大家可以AA,丰俭由人。
3、其他消费:费用包含外的其他个人任何消费不含
备注:此活动价格为不含发票价格,如需发票请联系客服补交税点。
退改规则
★出发前7天(春节团期10-15天)以上通知取消,收取个人团款0%的费用
★出发前4天至6天(春节团期7-10天)通知取消,收取个人团款单20%的费用
★出发前3天(春节团期7天)以内通知取消,收取个人团款50%的费用
★出发前2天(春节团期5天)以内通知取消,收取个人团款100%的费用
注:
1、如按上述比例支付的损失费不足以赔偿实际损失,游客应当按实际损失予以赔偿,但最高额不应当超过个人团款费用总额。
2、关于火车票:提前15天以上取消无手续费,15天以内取消根据实际情况收取手续费。
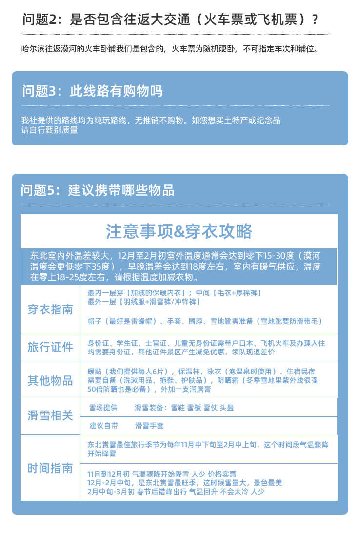
漠河冬季旅游注意事项
漠河的冬季相对于南方来说是比较寒冷的,但是并没有想象中的那么冷。原因是东北的冬季比较干燥,所以感觉上没有天气预报中说的那么寒冷。冬季室外温度一般在零下30度左右,最低时达到零下50度,不过室内有24小时暖气,一般温度都在18度以上。但由于东北的气候特点,还是有些注意事项要注意一下:
一. 保暖:东北冬季早晚温差大,请根据温度加减衣服,防寒服、雪地鞋、手套、帽子必备。
① 衣服:内衣要柔软、吸湿、透气,以利于保湿、干燥。功能性强,具有防风、防水、保暖、透气性好、质地轻柔的羽绒服为冬季旅游的首选服装;
② 鞋子: “寒从脚下起”从保暖的角度讲,鞋是最重要的。一双轻巧保暖鞋底厚实的鞋子,可以使你感到全身温暖,又可以防止在冰雪路上滑倒,从经济上看,一双100元左右的棉鞋就足够了;
③ 手套:选择五指的那种,方便灵活保暖;
④ 帽子:男士选择款式简单绒线帽,女士增加围巾。备注:如果在当地购买或随身携带不方便,也可以选择在到达东北的第一站城购买一些物美价廉的适用品,当地可选择的质地及品种较多。
二. 护肤、保湿:因东北室外天气十分干燥、室内多用暖气取暖,室内空气不是很流通,湿度一般在20%左右。所以准备油性较大具保湿功效的脂类护肤品就很重要,可防止干燥、皱裂,室内入睡前最好适当使用护肤品有并在床头放上一杯水可增加房间的湿度;有些南方的朋友,到了东北以后会流鼻血,这就是因为没有饮水导致毛细血管破裂引起的。其实很简单,每天多喝开水多吃水果。女士带一支润唇膏就完美了。
三. 护眼:如果是眼镜一族,最好选戴隐形。因为脸部的热气会布满你的镜片挡你的视野。太阳镜不可少。雪地上因阳光反射强烈,必须戴上有色眼镜来保护眼睛防止太阳光刺伤眼睛
四. 饮食:漠河地区因为气温低,尽可大口喝酒、大口吃肉,但是味道偏重;旅游途中,尽可能的多喝水,多吃水果;由于气温较低,所需热量相应增加,多食瘦肉类、蛋类、鲜鱼、豆制品、动物肝脏对补充人体热量很有好处,也可随身携带些巧克力,以补充热量。另外,最好携带旅行用的保温瓶,这样可保证随时喝到热水。
五. 健康:由于室内和室外有比较大的温差,所以千万不要在出汗或衣物很少的情况下到室外,否则容易引起感冒。可以根据个人身体状况出门常备的药物外,特别是感冒药,是东北之行的必备药品。
六. 电子产品的保护:
① 相机:在寒冷的条件下,相机容易失灵,所以在室外一定要注意相机的保暖。尤其是数码相机更怕冻。在室外一定要注意相机的保暖或藏于怀中,从室外进入室内,切记将相机用厚布包好,或放入胶袋内保护,否则因室内外温差太大,整部相机出满水珠;
② 电池:因为相机里的电池无法抵御低温,相机往往无法正常拍照,你应该在贴身口袋里多带一节电池备用,经常把有温度的电池装进相机;
③ 胶卷:胶卷受冻后脆性很大,因此在室外拉动胶卷时,不要用力过大,否则,胶卷会容易被拉断。
七. 户外活动:尤其在积雪较厚的户外进行活动时,一定请听从领队的安排,不要擅自离队或到一些不清楚状况的区域拍照,以免发生意外;在冰雪上行走时,膝盖应微屈,身体的重心向前倾,小步行走,这样就不易滑倒。选择一双好的雪地鞋能帮助您解决大问题。进行有一定风险的活动时(如:冰上项目、滑雪等),一定要听从领队和教练的指导,活动前,搓搓手,跺跺脚,搓搓耳朵,让全身筋骨活络起来,注意裸露在外的皮肤保暖,有了暖意再活动时才不容易冻伤,也不会因摔倒造成骨折等伤害;如果因为不小心而造成局部伤冻,要敷上冻疮膏,而且有冻伤后不要用热水去敷,防止造成更深的创伤,可以用雪搓、用冷水缓解,这样才能逐步康复。
报名须知
1、以下游客不可报名此活动:
患有传染性疾病、心脑血管疾病、呼吸系统疾病、精神疾病、严重贫血者、大中型手术的恢复期病患者以及75周岁(含)以上老年人、孕妇及行动不便者以及其他不适宜出行游客不可报名。
出于旅游安全考虑,建议旅游者在出行前做一次必要的身体检查后报名此活动,如因旅游者报名时未告知自身实际情况,引发的不良后果及所有费用由游客自行承担。
2、请您在报名活动时提供准确、完整的信息(姓名、性别、证件号码、国籍、联系方式、是否成人或儿童等),以免产生预订错误,影响出行。如因客人提供错误的个人信息而造成损失,我社不承担任何责任。
3、港澳台同胞、外籍游客活动中部分区域有限制要求,报名前请咨询客服具体情况。
4、18岁以下未成年人不可单独报名,需要至少一名18周岁以上59周岁以下直系亲属全程陪同方可报名。
5、70周岁(含)以上老年人预订出行需确保身体健康适宜旅游并出示二级甲等以上医院开具的健康证明,并有18周岁以上59周岁以下直系亲属全程陪同出行。
6、东北因地理环境、天气寒冷的特殊性,以及个人身体素质条件不同,可能会出现不同程度的不良反应(水土不服或温差较大引发的感冒等不良症状),建议根据自身情况做好相关评估和准备。行程中,若出现身体不适等不良反应,请及时通知服务人员或旅行社,旅行社将给予必要的协助,但产生额外的救助费用将由个人承担,我公司协助游客报保险,如决定中途退团的,仅退还未产生的门票费用。
7、请在约定的时间到达集合地点,切勿迟到,以免耽误您和其他游客行程。若因迟到导致无法随团游览,将按照当天解除合同处理,或您也可以与旅行社协商自行前往下一集合地点,但因此增加的费用由您自理,因行程耽误而没有参加的交通、景区、活动、住宿等费用无法退还。
8、本行程实际出行中,在不减少景点且征得客人同意的前提下,我司服务人员可能会根据天气、交通等情况,对您的行程进行适当调整(如调整景点游览顺序等),以确保行程顺利进行。
9、出游过程中,如遇不可抗力因素造成景点未能正常游玩,我司服务人员经与客人协商后可根据实际情况取消或更换该景点,或在现场按旅游产品中的门票价退还费用,退费不以景区挂牌价为准,敬请谅解。
10、如遇路况原因等突发情况需要变更各集合时间的,届时以我公司服务人员通知为准。
11、行程中的赠送项目,如因交通、天气、政策等不可抗因素导致不能赠送的、或因您个人原因不能参观的,费用不退,敬请谅解。
12、团队行程中,非自由活动期间,未经我公司服务人员同意,不得擅自离团或脱团。 如您选择中途离团,经服务人员同意后,应签署书面离团协议,未完成部分将被视为您自行放弃,根据实际情况退还未产生的门票费用。因此产生的人身财产安全等问题,游客自负。
13、为了记录您在旅途中的美好瞬间,服务人员可能会为您以及同行人员拍摄一些照片,这些照片可能会被选中用于本产品活动分享、产品宣传、新媒体运营等,若您不同意授权我司使用的,请您在报名时备注。
14、本线路属于群体性活动,考虑到其他旅游者的健康和安全问题,不得携带宠物上团。
15、持老年证、军官证、军残证、残疾证、学生证、导游证等优惠证件的游客可享受景区门票优惠政策,具体以出行当日景区公布政策为准。请具备条件的游客在报名时提供证件照片,并在游玩时携带好相关证件,届时由领队或我司工作人员统一安排,按打包行程中客人已享的优惠价格,现场退还差价。




